[コンプリート!] 分数 2 年生 285009-分数 2年生
Mar 12, 21清华大学21年硕士研究生招生复试基本分数线 1、统考生、联考生:见附表 1。 2、单考生:同时满足政治理论成绩不低于 35 分;外国语成绩不低于 30分;满分 150 分科目单科成绩不低于 52 分;满分 300 分科目单科成绩不低于105 分;总分不低于 255 分。Mar 13, 212、调剂基本要求 (1)分数:初试成绩总分、单科分均达到教育部规定的a类地区21年全国硕士研究生招生考试进入复试的初试成绩基本要求。 (2)须符合我校21年硕士研究生招生简章中规定的调入专业的报考条件。Oct 24, 19でね、2分の1と2分の1をたすのは、半分と半分をたすのと同じだから、2分の1+2分の1=1なんだ」 大雑多いってしまえば、2年生の分数はこれだけです。 「分母」とか「分子」とか、そんな名前を覚えるのも3年生になってからのはずです。 じゃあ「簡単なのか」というと、そういうわけではないと思います。 そもそも、 「りんごの2分の1」と「1Lの2分の1」は、同じ
中学 数学 中学2年生 文字式の計算 分数編 Youtube
分数 2年生
分数 2年生-各位考生:现将我校18年硕士研究生入学考试复试基本分数线及相关安排通知如下:一、复试基本分数线1 学术型硕士研究生2 专业学位硕士研究生3 专项计划分数线注意事项:1 工学照顾学科包含 力学0801、动力工程及工程热物理0807 、船舶与海洋工程04、航空宇航科学与技术05、兵器小学2年生 算数プリントの主な内容 たし算 ひき算 かけ算 分数 形あそび はこの形 順序と時計 時計と時刻 整理のしかた 栄光ゼミナールの塾生が毎日取り組んでいる問題の中から定番の問題を集めて大公



うんこドリル 分数 小学6年生 うんこドリルシリーズ Amazon Com Books
Jul 01, 13今の学習指導要領(11年4月完全移行)では、小学2年生から分数の学習が始まるので、その前後に読めるといいんじゃないでしょうか。 実際、長男が4年生の時、長女は2年生だったのですが、「ドラえもんのマンガだ~♪」と、一緒に読んでいましたしね。Jul 07, 19小学2年生 算数 練習問題プリント たし算・ひき算・かけ算・分数・形あそび・順序と時計・整理のしかた・時計と時刻・はこの形 記事を書いたユーザー: りえMar , 21根据教育部《21年全国硕士研究生招生工作管理规定》(教学〔〕8号)《教育部办公厅关于做好21年全国硕士研究生招生录取工作的通知》(教学司〔21〕2号)《陕西省教育考试院 陕西省招生委员会办公室关于做好21年硕士研究生复试工作的通知》(陕试研招〔21〕2号)等文件精神的有关要求
Mar 23, 212、我校严格执行21年全国硕士研究生招生考试的初试总分加分政策。 按教育部规定可享受初试总分加分政策的考生,须在21年3月26日中午10前向我校研究生招生办公室和对应学院提交申请及相应证明材料的扫描件,过期不予处理。 3、我校21年硕士研究生学校复试基本分数线是我校的最低复试分数要求,各招生学院可根据生源的实际情况,在学校复试基本分数线的基础上制定本学院的复试分数线。 2 工学照顾学科包含 力学 0801 、动力工程及工程热物理 0807 、船舶与海洋工程 04 、航空宇航科学与技术 052 7 = 3 5 ×
兰州大学21年硕士研究生招生复试分数线(学术学位) 学校确定的复试分数线为考生进入复试的最低要求,我校各招生学院可根据生源情况向上调整复试分数线。 考生能否进入复试以各招生学院最终公布的复试分数线为准。 在对应学科门类分数线基础上总分May 25, 21このページは、 小学6年生で習う「分数÷分数の約分のある割り算の問題集」が無料でダウンロードできる ページです。 この問題のポイント ・ 分数の割り算では、割る数の「分母と分子をひっくり返して掛ける」ことで計算できます。 3 5 ÷2年生の分数では, 全体 を等分し 部分 を作り出したり捉えたり してきたので, 「分数で表せるのは, 1よりも小さい 」という見方 が主でした。 しかし, 分数を数として理解させるためには「 1より大きい大きさ 」も表すステップが必要 です。



楽天ブックス 小学4年 小数 分数 学研プラス 本



無料の学習プリント 小学2年生の算数ドリル 分数1 みそにゃch
2年生が学ぶ分数の基礎(2年生 算数) 岩内町立岩内西小学校 コンテンツに移動 ホーム 学校長より 学校情報 教育活動 小中一貫教育 年間行事予定 学校だより西南林业大学年硕士研究生招生复试分数线 第 1 页,共 7 页 序号 学院代码 学院名称 专业代码 专业名称 学习方式 学科类别 总分2年生で教える「分数」は、ケーキやリンゴ、折り紙などを使って、 もとの大きさに対して「等しく半分」や、「等しく半分の半分」 になるという意味で、 や を教えます。 ケーキやリンゴ、折り紙の もとの大きさがまちまちだと、 や の大きさそのものも変わります。 この分数の意味に加えて、 3年生で教える「分数」 は、飲み物の1リットルの や というふうに



くもん 算数 e146 e150 小学2年生 田舎で子育て



最高かつ最も包括的な分数整数 最高のぬりえ
女子11 計22 指導者 金 田 郁 子 単元 分数 「分けた 大きさをMar 18, 21延安大学 21 年硕士研究生招生考试进入复试分数线 2 延安大学 21 年研招考试一志愿考生复试名单 3 延安大学硕士研究生招生优秀生源计划申请表 4 " 双一流 " 建设高校名单 5 17 第四轮教育部学科评估结果汇总 研招办 21 年 3 月 17 日Jan 03, 2121年1月3日 このページは、 小学3年生が分数を学ぶための「分数の表し方-2-問題集」が無料でダウンロード できるページです。 この問題のポイント ・分数を計算できるようになるための問題です。 ・分母と分子の数から、分数を自分で書く問題です



すきるまドリル 小学3年生算数 分数 無料学習プリント すきるまドリル 無料学習プリント



Jbr6ocefxpxtam
Mar 06, 18兰州大学18年硕士研究生招生复试分数线(学术学位) 学校确定的复试分数线为考生进入复试的最低要求,我校各招生学院可根据生源情况向上调整复试分数线。考生能否进入复试以各招生学院最终公布的复试分数线为准。Feb 27, 21初めて分数を習うのは小学校2年生です。 1/2とか1/4など、簡単な分数を習います。Jul 07, 19小学2年生 算数 練習問題プリント たし算・ひき算・かけ算・分数・形あそび・順序と時計・整理のしかた・時計と時刻・はこの形 記事を書いたユーザー: りえ



小学3年生 算数 無料問題集 分母が同じ分数の引き算 おかわりドリル



2年 分数 Youtube
Mar 01, 212年生:算数 分数の勉強 2年生 2年生は分数の基礎を勉強しています。 具体物で分数の表すものを感じられるように、先生が折り紙を折ったり切ったりして1/2は半分などのことを理解できるように説明してくれます。四角形について、色を塗ってある部分は元の四角形に対して何分の一かを答える学習プリントです。 分数の学習の最初の一歩になります。 分子は全て1になっています。 分母の数は、いくつに分けられてるのかを表しているということを身につけましょう! 「分数2色をぬった部分は何分の一? 」まとめPDF まとめPDFは、下記の16件(全32ページ)のプリント历年分数线 浙江大学19年硕士研究生(含非全日制)复试分数线的基本要求 (一)基本要求 注:工商管理 1251、公共管理 1252、会计 1253和工程管理 1256第一门考试科目为管理类联考综合能力。 (二)上表所列分数线(管理类联考除外)满足以下情况视



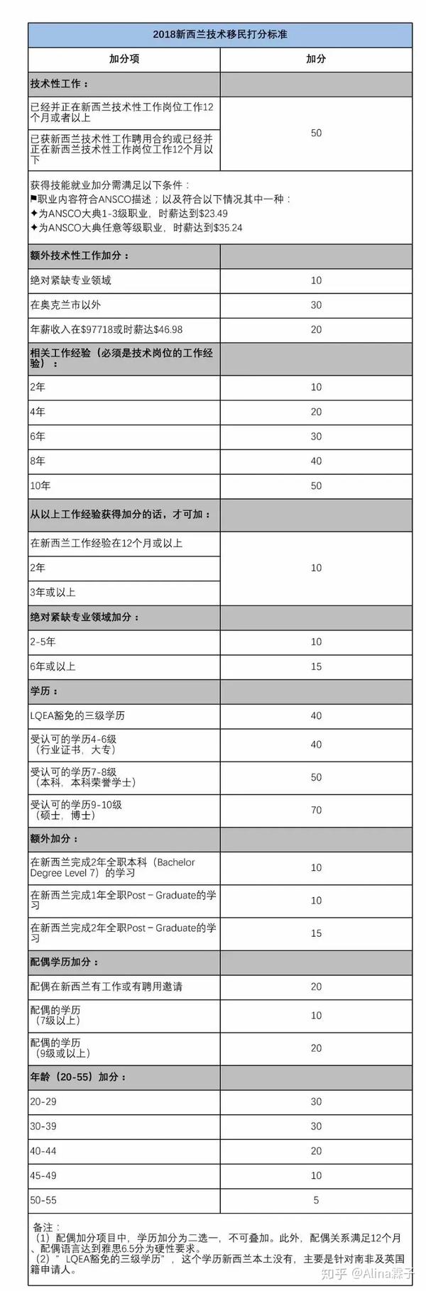
从银行辞职两年半 赚了100万 成功移民新西兰 全网搜



在职考研 试试才知道2个月上岸武大mpa 知乎
第5学年 算数科指導案 場 所:5年生教室(どんどんコース) 多目的教室(じっくりコース) 授業者: 1 単元名 「分数のたし算とひき算」 2 単元の目標 第2学年 算数科学習指導案 日 時 平成26 年9 月25 日(木)6 校時 児 童 男子11 ¡May 19, 21由于21年军校招生计划还未公布,今天先为大家整理了年面向高中生招生的军队院校名单、在各省招生计划以及近年录取分数线,供家长和考生提前参考、收藏! 27所军校近几年在各招生省市内录取分数线 1、国防科技大学1719年在各地录取分数线 2Mar 05, 18すきるまドリル 小学2年生算数 「わけた大きさ(分数)」 学習問題プリント3枚



100 Epic Best小5 分数 最高のぬりえ



三年级数学 分数的读法 哔哩哔哩 つロ干杯 Bilibili
Oct 25, 19今回のプリントは、「小学2年生の算数ドリル_分数2」です。 「 小学2年生の算数ドリル_分数1 」の続きです。 「分数1」でうちの子は「 レゴ 」を使って覚えたと書きましたが、形を見ると理解できても、数字になると勝手が違うよう。 最初の頃は「4分の1と8分の1どちらが大きい? 」なんて質問に「8分の1! 」と自信満々答えてました。 これまでがそうだったのNov 27, 16分数は2年生から そして、最大の山は2年生でやってきます。 分数 です。 2年生で分数の概念を学び、3年生から本格的になってきます。 分数を普段の生活で取り入れている子は、2年生も躓くことなく3年生に上がれるでしょう。脱ゆとりの影響で2年生で分数の概念を学び、3年生から本格的に学びます。 ここで多くの脱落者が出ます。 すきるまドリル 小学3年生算数 「分数」 無料学習プリント 学習のポイント 等分してできる部分の大きさや端数部分の大きさを表すのに分数を用いることを学習します。



在职考研 试试才知道2个月上岸武大mpa 知乎



毎日のドリル 小学5年 小数 分数
分数にある2つの意味のうち、第一義 ( 1を3等分したものを2つ集めたもの= 2/3 )は3年生で学習します。 このページのプリントでは、第二義 ( 2を3でわったもの= 2/3 )つまり、わり算の商を表すための分数 (商の分数)を中心に、その表し方や計算方法を練習します。Mar 30, 21注: 1 "退役大学生士兵"专项计划复试分数线原则上为所报考专业国家线总分(a类考生)的85%。 2.我校严格执行2 1 年全国硕士研究生招生考试的初试总分加分政策。 按教育部规定可享受初试总分加分政策的考生,须在 复试前提供证明材料到所在学院 。 3Mar 15, 21广西师范大学关于公布21年硕士研究生招生复试分数线的通知 根据《21年全国硕士研究生招生考试考生进入复试的初试成绩基本要求》,现将我校21年硕士研究生招生复试分数线公布如下: (一)第一志愿考生执行国家下达的《21年全国硕士研究生招生考试考生进入复试的初试成绩基本要求》b类



在职考研 试试才知道2个月上岸武大mpa 知乎



分数
Nov 10, 151 东华大学17~21年硕士研究生复试分数线 2 东华大学21年硕士研究生复试分数线 3 东华大学年硕士研究生复试分数线 0812 4 东华大学19年硕士研究生复试分数线 5 东华大学18年硕士研究生复试分数线



分数



神秘低调的中北大学 年全国各省录取分数统计 招生 高校 网易订阅



中学 数学 中学2年生 文字式の計算 分数編 Youtube



新しい算数 2年度用 小学校教科書のご紹介 東京書籍



分数 2年生 算数 飯塚小学校 公式ホームページ 埼玉県川口市



毎日のドリル 小学6年 分数



新しい算数 2年度用 小学校教科書のご紹介 東京書籍



重要単元 小2から始まるfraction 分数 の勉強 グローバルペアレンツ



河南高考 利用位次联排表秒选一本志愿 附3年位次联排表 知乎



十问19法考 非法本 跨行业 在职狗 11个月900小时 首战通关方法论 知乎



新しい算数 2年度用 小学校教科書のご紹介 東京書籍



うんこドリル 分数 小学6年生 うんこドリルシリーズ Amazon Com Books



メルカリ チャレンジ ドリル かけ算 分数 ドリル 九九 2年生 かさこじぞう 学校図書 参考書 480 中古や未使用のフリマ



100 Epic Best小5 分数 最高のぬりえ



比的基本性质江阴市祝塘中心小学 Ppt Download



ノートムービー 小学校5年生の算数 分数の通分 Youtube



Pdf Numerical Solutions Of Two Dimension Fractional Advection Dispersion Equations



小1トップクラス問題集2年算数 ほぼ終了 植木算 分配算 分数 割り算 スマイルゼミ3年生 天才児を育てたいママの Iqアップ150 幼児教育 中学受験勉強家庭学習23 レゴとロボット教室のブログ



分数はかせ下 小学校4年生 6年生向け 日本代購網 Uneedbid官網 日本代購首選 Uneedbid 代購網 日本雅虎代購 日本樂天代購



分数 2年生 算数 飯塚小学校 公式ホームページ 埼玉県川口市



メルカリ チャレンジ ドリル かけ算 分数 ドリル 九九 2年生 かさこじぞう 学校図書 参考書 480 中古や未使用のフリマ



1 2 1 5 2 1 2 4 5 4 你能把 1 2 这个除法算式改写成分数形式吗 Ppt Download



5年生算数 分数 黒板log 黒板log



わくわく算数忍者 3 カードゲーム編 分数で思いっきり遊んじゃおう の巻 学力ぐーんとあっぷシリーズ Amazon Co Uk Books



3年算数プリント 分数2



2年生と3年生で学力補充を行いました Notkitasho



増補改訂版 小学校6年分の算数が教えられるほどよくわかる ベレ出版 小学生 算数 分数 教材 小学算数 やりなおし Beret 英語伝 Eigoden 通販 Yahoo ショッピング



100 Epic Best小5 分数 最高のぬりえ



小学4年生 算数 無料問題集 分母が同じ帯分数の引き算 おかわりドリル



宣威中考分数已出 成绩不理想怎么办 发展



うんこドリル 分数 小学6年生 うんこドリルシリーズ Amazon Com Books



1 2 1 5 2 1 2 4 5 4 你能把 1 2 这个除法算式改写成分数形式吗 Ppt Download



Jbr6ocefxpxtam



算数 分数の授業2分数の図を書く 授業力アップ 学級経営の話



年1月上旬流通领域重要生产资料市场价格变动情况



分数はかせ下 小学校4年生 6年生向け 日本代購網 Uneedbid官網 日本代購首選 Uneedbid 代購網 日本雅虎代購 日本樂天代購



新しい算数 2年度用 小学校教科書のご紹介 東京書籍



ノートムービー 小学校6年生の算数 分数の割り算の仕組み Youtube



小学1 5年级 最重要的不是分数 这些才是重点 爸妈要这样做 学习方法 兴趣班 新学期 补习 网易订阅



3年生のポイント 遠山真学塾



すきるまドリル 小学2年生 算数 わけた大きさ 分数 無料学習プリント すきるまドリル 無料学習プリント



Third Grade Teaching おしゃれまとめの人気アイデア Pinterest Firman



オンライン授業 小学校2年生算数 分数とは 二分の一って 四分の一って Youtube



50 2 年数学 最高のぬりえ



分数 2年生 算数 飯塚小学校 公式ホームページ 埼玉県川口市



小学校六年生 Yさん 算数 分数のわり算 で満点 学習塾 凛 Rin 静岡県浜松市東区の個人塾



1 2 1 5 2 1 2 4 5 4 你能把 1 2 这个除法算式改写成分数形式吗 Ppt Download



人教版五年级数学下册第六单元异分母分数加减法沁阳市实验小学商磊 Ppt Download



6年生の分数 くもんの小学ドリル 算数 計算 13 本 通販 Amazon



分数除法应用题 一 人教版小学数学第十一册p34例1 例2 Ppt Download



Jbr6ocefxpxtam



楽天ブックス 小学5年生約分 通分をする分数の計算 本



足し算とひき算が混じった分数の計算 Youtube



6年生のポイント 遠山真学塾



楽しい小学校5年生算数 算数ドリル 無料学習アプリ安卓下载 安卓版apk 免费下载



分式的乘除 Ppt Download



分數的認識與意義是一種 整體 到 部份 的關係 分數的基本元素 分母 分線 分子 Ppt Download



新しい算数 2年度用 小学校教科書のご紹介 東京書籍



1 2 1 5 2 1 2 4 5 4 你能把 1 2 这个除法算式改写成分数形式吗 Ppt Download



小学数学人教新版五年级下册高效课堂资料第六单元测试下载 Word模板 爱问共享资料



100 Epic Best小5 分数 最高のぬりえ



2 22 金 2年ミニ研究授業 分数 指導者 大城良太 与那国町立与那国小学校ホームページ



ヤフオク 分数はかせ 上 小学校2年生 4年生向け



分数



5年生 分数のたし算ひき算 Youtube



小学2年生 分数の教え方 キャッカンシ



メルカリ チャレンジ ドリル かけ算 分数 ドリル 九九 2年生 かさこじぞう 学校図書 参考書 480 中古や未使用のフリマ



毎日のドリル 小学4年 小数 分数



メルカリ チャレンジ ドリル かけ算 分数 ドリル 九九 2年生 かさこじぞう 学校図書 参考書 480 中古や未使用のフリマ



小学6年生 算数 無料問題集 帯分数 帯分数の約分の無い掛け算 おかわりドリル



ヤフオク 分数はかせ 上 小学校2年生 4年生向け



1年生のカタカナ くもんの小学ドリル 国語 カタカナ Amazon Com Books



うんこドリル 分数 小学6年生 うんこドリルシリーズ Amazon Com Books



Kumon No Sho Gaku Doriru Sannensei No Kanji No Kakikata Amazon Co Uk Books



小学5年 小数 分数 毎日のドリル Amazon Com Books



人教新版数学小学六年级上册 分数乘法10 教案下载 Word模板 爱问共享资料
コメント
コメントを投稿